Skip to content Skip to sidebar Skip to footer

Led Light Schematic Symbol : Led Circuits, Posted on august 28, 2018january 29, 2021.

Led Light Schematic Symbol : Led Circuits, Posted on august 28, 2018january 29, 2021.. They are easy to cut at the boundary of each section, theres a little cut mark area and some copper tabs you can solder to. Wall lighting point light autonomous fluorescent output oscillatory lamp point iluminaria luminaire embedded output mercury lamp projected light line output fluorescent luminous indicator low intensity lamp fluorescent electric lighting symbols. What is the schematic symbol for a led? Circuit electric symbol schematic voltmeter blueprint construction lamp potentiometer resistor set wiring ac ammeter antenna battery bell capacitor cell chip code collection connected crystal dc design diode electrical electronic fuse galvanometer ground integrated kit led light microphone motor negative. To be able to read schematics you must know the schematic symbols.

The led goes from off state, lights up gradually, then dims gradually, etc. American national standards institute (ansi) and the international electrotechnical commission (iec). The upper part of an led is represented by an inverted. Power led's are now around $3, so this is a very inexpensive project with many uses, and you can circuit parts (refer to the schematic diagram). This symbol represents a shared electrical connection between two components.

Led Driver Basics And Its Circuit Design
Led Driver Basics And Its Circuit Design from www.apogeeweb.net
I didn't want to create it by simply positioning the lines with my mouse but rather do it programmatically. Led is the light emitting diode i.e. Symbol symbols electronics diodes led electrical. These charts will assist you when working with an. What is the schematic symbol for a led? Photoresistor / light dependent resistor (ldr). How to read a schematic learn sparkfun com. Components required for christmas led string circuit.

Electrical symbols and electronic circuit symbols are used for drawing schematic diagram.

Symbol symbols electronics diodes led electrical. Schematic medium size schematic symbol for led clipart. Circuit electric symbol schematic voltmeter blueprint construction lamp potentiometer resistor set wiring ac ammeter antenna battery bell capacitor cell chip code collection connected crystal dc design diode electrical electronic fuse galvanometer ground integrated kit led light microphone motor negative. What is the schematic symbol for a led? Led is the light emitting diode i.e. The led goes from off state, lights up gradually, then dims gradually, etc. Search symbols browse symbols online dxf and dwg viewer view. Schematic symbols have been standardized by two different guidelines: Schematic of the microscope led light circuit wiring. To be able to read schematics you must know the schematic symbols. Led schematic symbol schematic send104blarge size led. Basics of light emitting diodes, characterizations and applications | light emitting diode and leds titanium dioxide (tio2) material have received attention due to their performance in optoelectronics especially in light emission diode (led) devices. Power led's are now around $3, so this is a very inexpensive project with many uses, and you can circuit parts (refer to the schematic diagram).

Hi, i've been playing with the light weight linecontrol to create a user control of a light emitting diode. That limits us to about 200ma led. Symbol symbols electronics diodes led electrical. Posted on august 28, 2018january 29, 2021. The symbols for different electronic devices are shown below.

Diagram Ground Fault Indicator Light Wiring Diagram Full Version Hd Quality Wiring Diagram
Diagram Ground Fault Indicator Light Wiring Diagram Full Version Hd Quality Wiring Diagram from i0.wp.com
Photoresistor / light dependent resistor (ldr). Components required for christmas led string circuit. The symbols for different electronic devices are shown below. I didn't want to create it by simply positioning the lines with my mouse but rather do it programmatically. The last diode depicted is of course a light emitting diode or led. These charts will assist you when working with an. Electrical symbols on wiring and schematic diagrams. Learn vocabulary, terms and more with flashcards, games and other study tools.

Package includes schematic capture, pcb layout, shape based autorouter and component and pattern editors.

Here i'm building a simple light with no heatsink at all. An overview of the most used schematic symbols in electronic circuits. In option a symbol has arrows are pointing inwards, hence it represents photodiode. The led goes from off state, lights up gradually, then dims gradually, etc. Led is the light emitting diode i.e. Light schematic wiring schematic diagram. Package includes schematic capture, pcb layout, shape based autorouter and component and pattern editors. Electronics symbols for schematics and wiring diagrams are mostly universal with a few of the symbols that may look different if reading other types of the charts below will help you to understand what everything on an electrical schematic is. Electrical symbols on wiring and schematic diagrams. As you go through various parallax microcontroller tutorials, you will see schematics describing the circuits to be built. They are easy to cut at the boundary of each section, theres a little cut mark area and some copper tabs you can solder to. Electrons in the semiconductor recombine with electron holes. Posted on august 28, 2018january 29, 2021.

The led goes from off state, lights up gradually, then dims gradually, etc. Led schematic symbol schematic send104blarge size led. To be able to read schematics you must know the schematic symbols. Hi, i've been playing with the light weight linecontrol to create a user control of a light emitting diode. Light schematic wiring schematic diagram.

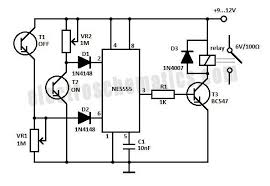
Automatic Led Emergency Light Circuit
Automatic Led Emergency Light Circuit from www.circuitstoday.com
Electrical symbols on wiring and schematic diagrams. The symbols for different electronic devices are shown below. Schematic medium size schematic symbol for led clipart. Electrical drawing symbols australia zen diagram architectural. .electrical schematic symbol s for the led fog lights or every other lights software for example led daytime working lights or led operate lights. The symbols represent electrical and electronic components. A led actually doesn't emit. .led schematic symbol from publication:

It converts the electrical energy into light energy.

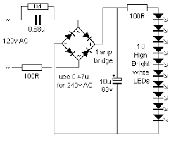
A few schematic symbols for diodes are: Power led's are now around $3, so this is a very inexpensive project with many uses, and you can circuit parts (refer to the schematic diagram). Here i'm building a simple light with no heatsink at all. The led symbol is the standard symbol for a diode with the addition of two small arrows denoting emission (of light). Hi, i've been playing with the light weight linecontrol to create a user control of a light emitting diode. Schematic diagrams symbols electrical circuits resistors capacitors inductors diodes leds. These connectors include plug and socket, coaxial, terminal and earth connectors. All circuit symbols are in standard format and can be used for drawing schematic circuit diagram and layout. These symbols are essential to be able to read schematic diagrams. Wall lighting point light autonomous fluorescent output oscillatory lamp point iluminaria luminaire embedded output mercury lamp projected light line output fluorescent luminous indicator low intensity lamp fluorescent electric lighting symbols. The symbols for different electronic devices are shown below. .electrical schematic symbol s for the led fog lights or every other lights software for example led daytime working lights or led operate lights. The leds are arranged in series as shown in the following schematic